人中性粒细胞趋化因子1 ELISA检测试剂盒
产品名称: 人中性粒细胞趋化因子1 ELISA检测试剂盒
英文名称: Human CXCL1/CINC-1 ELISA KIT
产品编号: SEKH-0065
产品价格: 0
产品产地: 北京
品牌商标: solarbio
更新时间: 2025-10-28T13:20:45
使用范围: null
北京索莱宝科技有限公司
- 联系人 : 索莱宝-龚思雨
- 地址 : 北京市北京经济技术开发区环科中路16号26幢3层301
- 邮编 :
- 所在区域 : 北京
- 电话 : 181****6239 点击查看
- 传真 : 点击查看
- 邮箱 : 3193328036@qq.com
- 二维码 : 点击查看
Human CXCL1 ELISA KIT
品牌:Solarbio | 货号:SEKH-0065
| 中文名称 | 人中性粒细胞趋化因子1检测试剂盒 |
|---|---|
| 英文名称 | Human CXCL1 ELISA KIT |
| 反应性 | Human |
| 样品类型 | Serum, plasma, Cell culture supernatant |
| 灵敏度 | 15 pg/ml |
| 检测目标 | CXCL1/CINC-1 |
| 应用 | Sandwich ELISA |
背景介绍:
CXCL1 即趋化因子生长调节基因 1,属于趋化因子 CXC 家族。趋化因子是一类小分子分泌型蛋白质,蛋
白分子量基本都在 8-12KD,趋化因子与相应受体的结合能诱导多种细胞作趋化性移动,并广泛参与细胞的发
育、分化、生长、凋亡等多种生理活动。趋化因子依据其 N 端末四个保守半胱氨酸 cys 残基的位置不同, 可分为α、β、γ、δ4 类亚家族。CXCL1 属于α亚家族成员,其在染色体上定位于 4q21,由 4 个外显子和
3 个内含子组成,编码 73 个氨基酸。CXCL1 可以通过自分泌或者旁分泌与受体 CXCR2 结合发挥生物学效
应并在炎症反应中也具有重要作用
检测原理:
Solarbio (Solarbio ®) ELISA 试剂盒采用基于双抗体夹心法的酶联免疫吸附检测技术。将抗人 CXCL1 单
克隆抗体包被在酶标板上;分别加入梯度稀释的标准品和预稀释的样本,标准品和样本中的人 CXCL1 会与
酶标板上的包被抗体充分结合;洗板后加入生物素化抗人 CXCL1 抗体,该抗体会与板子上包被抗体捕获的
标准品和样本中的人 CXCL1 发生特异性结合;洗板后加入辣根过氧化物酶(HRP)标记的链霉亲和素,生
物素与链霉亲和素会发生高强度的非共价结合;洗板后加入显色剂底物 TMB,若反应孔中样品存在不同浓
度的人 CXCL1,则 HRP 会使无色 TMB 变成不同深浅(正相关)的蓝色物质,加入终止液后反应孔会变成
黄色;最后,在λmax=450 nm(OD=450 nm)处测定反应孔样品吸光度(OD),样本中的人 CXCL1 浓度与
OD 成正比,通过绘制标准曲线和四参数拟合软件便可计算出样本中人 CXCL1 的浓度。
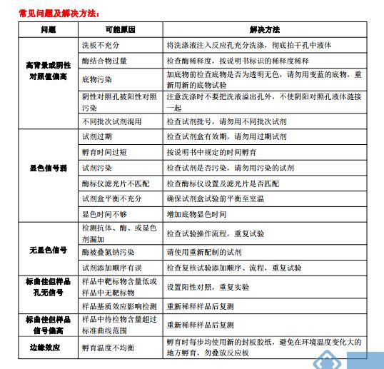
注意事项:
1. 试剂盒应在有效期内使用,请不要使用过期的试剂。
2. 试剂盒未使用时应保存在 2-8℃冰箱,已复溶但未用完的标准品,请丢弃。
3. 试剂盒使用前请在室温恢复 30 min,且充分混匀试剂盒里的各种成份及制备的样品。
4. 在试验中标准品和样本建议作复孔检测,且加入试剂的顺序应保持一致。
5. 为避免交叉污染,请在试验中使用 1 次性试管,枪头,封板膜(※)及洁净塑料容器。.
6. 浓缩生物素化抗体和浓缩酶结合物的体积较少,在运输过程中微量液体会沾到管壁及瓶
盖上,使用前请离心处理(5-10 S 即可),使管壁上的液体集中在管底部,取用时,请用移液器小心吹
打几次。
7. 除了试剂盒中的浓缩洗涤液和终止液可以通用外,请不要使用其他来源试剂盒内含的
试剂代替本试剂盒中的某单个组分。
8. 为保证结果准确,每次检测均需做标准曲线。
安全提示:
试剂盒中的终止液为酸性溶液,操作人员在使用时请带上手套并注意防护;在操作过程中也要避免试
剂接触皮肤和眼睛,如果不慎接触,请用大量清水清洗;检测血液样本及其它体液样本时,请按国家生物
实验室安全防护有关管理规定执行。
自备实验器材(不提供,可代购)
1. 酶标仪(主波长 450nm,参考波长 630nm)
2. 高精度移液器及一次性吸头:0.5-10,2-20,20-200,200-1000μl
3. 洗板机或洗瓶
4. 37℃孵育箱
5. 双蒸水,去离子水,量筒等
6. 稀释用聚丙烯试管
样本收集及储存:
1. 细胞培养上清:
将细胞培养基移至无菌离心管,在 4℃条件下 1000 ×g 离心 10 min,然后将上清等量分装于小 EP 管并
于-20℃下保存(24 小时内检测可放入 2-8℃储存),避免反复冻融。
2. 血清样本: 室温血液自然凝固 20 min 后,在 4℃条件下 1000×g 离心 10 min,然后将上清等量分装于小 EP 管并于
-20℃下保存(24 小时内检测可放入 2-8℃储存),保存过程中如有沉淀,请再次离心,避免反复冻融。
3. 血浆样本:
将全血收集到含抗血凝剂的管中,根据标本的实际要求选择 EDTA,柠檬酸钠或肝素作为抗凝剂,混
合 20 min,在 4℃条件下 1000×g 离心 10 min,然后将上清等量分装于小 EP 管并于-20℃下保存(24
小时内检测可放入 2-8℃储存),避免反复冻融。
※注意:
血清血浆样本避免使用溶血、高血脂样本,以免影响检测结果;如果样本中的靶标物检测浓度高
于标准品的最高值,请将样品做适当倍数稀释后检测,建议正式实验前做预实验以确定稀释倍数。
试剂准备:
1. 试剂回温:首先在实验前 30 min 将试剂盒,待测样本放置于室温下,浓缩洗涤液如出现结晶,请放入
37℃温浴直到结晶全部溶解。
2. 配制洗涤液:预先计算好稀释后的洗涤液使用体积,然后用双蒸水或去离子水将 20 倍浓缩洗涤液稀释
成 1 倍应用液,未用完的浓缩洗涤液放入 4℃冰箱保存。
3. 标准品梯度稀释:加入标准品/样本稀释液(SR1)1ml至冻干标准品中,静置15分钟待其完全溶解后轻
轻混匀(浓度为1000pg/ml),然后在其余七管中各加入500L标准品/样本稀释液(SR1),按照以下浓度
进行2倍稀释:1000、500、250、125、62.5、625、31.2、0 pg/ml进行稀释。1000pg/ml标准曲线最高点
浓度,标准品/样本稀释液(SR1)作为标准曲线的零点(0pg/ml)。复溶过的标准品原液1000pg/ml)
未用完的应废弃或根据需要按照一次用量分装,并将其贮存在-20~-80℃冰箱,具体如下图
4. 生物素化抗体工作液:预先计算好试验所需用量,用检测稀释液(SR2)将100倍抗体浓缩液稀释成1倍
应用工作液(稀释前充分混匀),请在30分钟内加入到反应孔中
5. 酶结合物工作液:按每次试验所需用量配制,用酶结合物稀释液(SR3)将40倍浓缩酶结合物稀释成1
倍应用工作液(稀释前离心),请在30分钟内使用。
6. 洗涤方法:
自动洗板:甩尽酶标板孔中液体,在厚迭吸水纸上拍干,注入洗涤液为 300ul/孔,注
与吸出间隔为 30 秒,洗板 5 次。
手工洗板:甩尽酶标板孔中液体,在厚迭吸水纸上拍干,用洗瓶加入洗涤液 300ul/孔,静止
30 秒后甩净酶标板孔中液体,在厚迭的吸水纸上拍干,洗板 5 次。
结果判断:
1.用酶标仪 450 nm 波长测定 OD 值。选择双波长检测,参考波长为 630 nm。如不能进行双波长检测,请
用 450 nm 的 OD 测定值减去 630 nm 的 OD 测定值。
2.计算标准品、样品的平均 OD 值:每个标准品和标本的 OD 值应减去零孔的 OD 值
3.以标准品浓度为横坐标,吸光度OD值为纵坐标,用软件绘制标准曲线,样品中CXCL1含量可通过对应OD
值由标准曲线换算出相应的浓度。
4.若标本 OD 值高于标准曲线上限,应做适当稀释后重新检测,计算浓度时再乘以稀释倍数。

2. 灵敏度:
最低可检测人 CXCL1 浓度达 8pg/ml
20 个零标准品浓度 OD 的平均值加上两个标准差,计算相应的可检测浓度。
3. 特异性:
不与人 CXCL2/GROβ、 CXCL5/ENA-78、 CXCL7/NAP-2、 CXCL8/IL-8 、CCL2/MCP-1、 CCL3/MIP-1α 、
CCL4/MIP-1β、 CCL5/RANTES 反应,小鼠 CCL3/MIP-1α、 CCL4/MIP-1β 、CXCL1/KC 等反应。
4. 重复性:
板内,板间变异系数<10%。
5. 回收率:
在选取的健康人血浆、细胞培养上清中加入 3 个不同浓度水平的人 CXCL1,计算回收率。

6. 线性稀释:
分别在选取的 4 份健康人血浆和细胞培养上清中加入高浓度人 CXCL1,在标准曲线动力学范围内进行稀
释,评估线性。









